行业动态
    高考服务系列丨山东高考录取结果查询方式和查询时间早知道
    2023-07-10   

           近日,我省2023年普通高校招生录取工作已全面展开。为方便考生及时查询录取结果,山东教育发布对录取结果查询方式及各批次录取结果公布时间进行如下公告:

           01查询方式

           (一)短信推送。山东省教育招生考试院将为已录取的考生推送短信,考生接收短信的手机号为高考报名使用的手机号。

           (二)山东省教育招生考试院门户网站查询。考生可登录山东省2023年普通高考录取查询平台(https://cx.sdzk.cn/)查询本人录取结果。

           (三)“爱山东”APP查询。

           (四)国家政务服务平台查询。

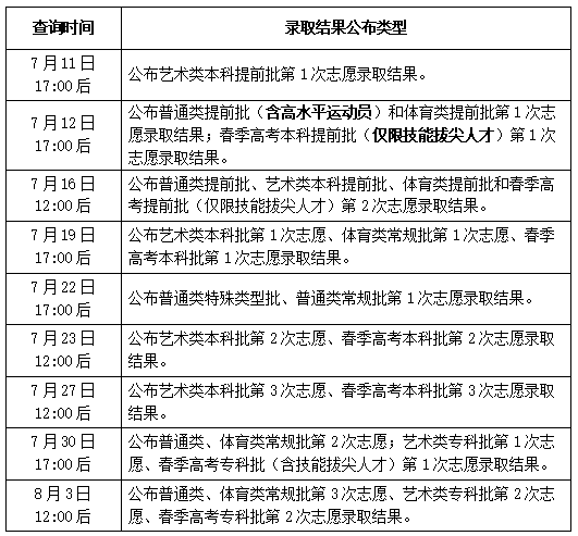
           02录取结果查询时间及类型

           注:根据录取进度不同,录取结果公布的具体时间可能会略有变化,请及时关注山东省教育招生考试院网站。


    出       品:中国邮政集团有限公司山东省分公司办公室、新闻宣传中心

    来       源:山东教育发布

    责       编:姚海燕

    总       编:戚晓通